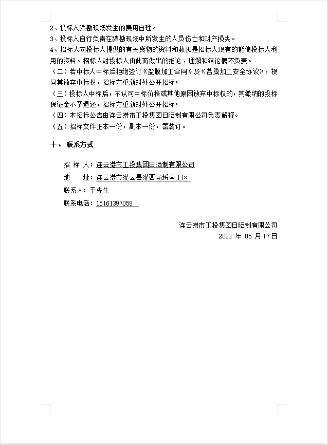
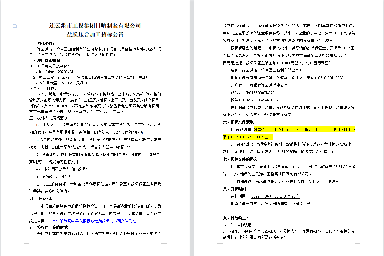
您当前的位置:首页 新闻资讯 通知公告

连云港市工投华体会(中国)日晒制盐有限公司盐膜压合加工招标公告

发布时间:2023-05-17 阅读量: