您当前的位置:首页 新闻资讯 通知公告

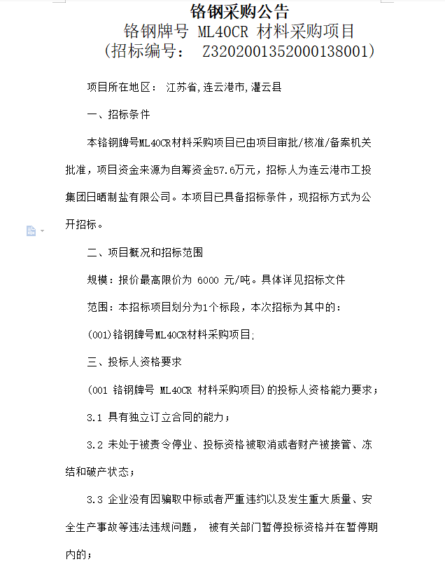
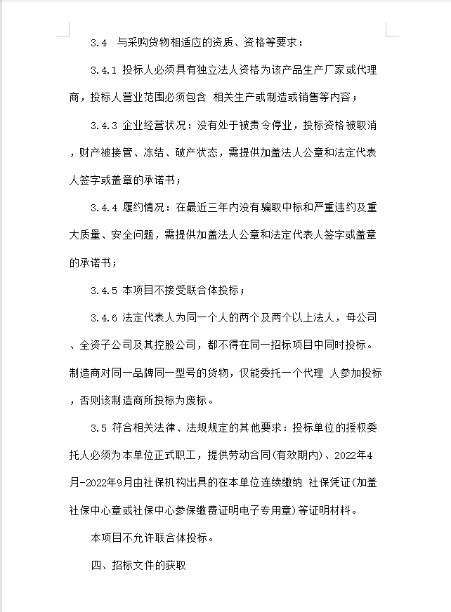
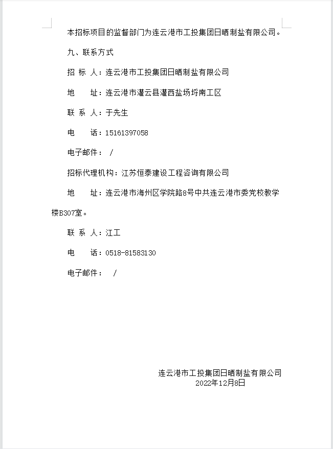
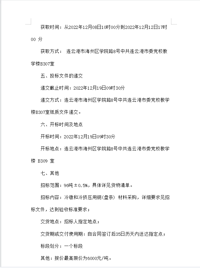
铬钢采购公告

发布时间:2022-12-08 阅读量:

1.png

2.png

311.png

4.png