公开采购文件
编号: 20220312
采购人:连云港市工投华体会(中国)日晒制盐有限公司
2022年04月07日
第一章公开采购公告
一、项目基本情况
1.项目编号:20220312
2.项目名称:不锈钢采购项目
3.项目地点:江苏省连云港市
4.项目概况:不锈钢(304)新牌号06CR19NI10;旧牌号0CR18NI9(304不锈钢)。
数量、规格如下:


二、申请人的资格要求:
1. 报价人须为中华人民共和国境内注册的独立法人单位,具备独立订立和履行合同的能力。
2. 报价人近3年内无不良信誉记录,在信用中国网站中未被列入失信被执行人名单,网址:h;
3. 报价人必须提供与本项目相关的证件(营业执照、产品检测合格证书等有效证件)
4.报价人处于正常的生产经营状态,且注册资本不低于50万元(含50万)。
5.报价人必须具有与本项目相关的业绩和合同履约能力(提供2022年度与2家企业签订的单项合同金额在¥10万元以上的相关业务合同2份)原件备查。
6. 本项目不接受联合体报价。
7.报价人须提供不锈钢样品一件(钢材长10公分)、产品检测报告、合格证书(提供的所有证件、复印件(样品)需加标签并加盖公章),报价人一旦中标,所供不锈钢质量必须等于或高于报价时的样品不锈钢。
四、报价保证金形式:电汇(不接受现金)。
报价保证金:¥4000元(报名截止日前缴纳,缴纳方式定为:基本账户缴纳,且采购方只接受基本账户缴纳方式。密封报价开启结束后、5-7个工作日内无息退还到未中标单位基本账户,未按约定时间参加报价的单位,报价保证金不予退还。中标单位直接转为质保金。
报价保证金接收人:连云港市工投华体会(中国)日晒制盐有限公司。
开户行:江苏银行连云港浦中支行
账号:11560188000077854
四、提交报价文件截止时间、密封报价开启时间和地点
报名截止时间:2022年04月19日17时前(以报价保证金到账时间为准)。
报价文件递交时间:2022年04月19日17时前,以邮寄方式递交(收到邮件时间为准)。
密封报价开启时间及地点:2022年04月21日前,如有特殊情况时间另行通知。
地点:日晒制盐有限公司三楼会议室。
公司地址:连云港市灌云县日晒制盐有限公司机关大楼(燕尾港管委会大楼西侧)
联系人:于同刚联系电话:15161397058
五、合同条款:
304不锈钢购销合同
甲方:连云港市工投华体会(中国)日晒制盐有限公司
乙方:
根据《中华人民共和国民法典》及有关法律法规的规定,甲乙双方本着平等、自愿、互惠互利的原则,经协商一致,就304不锈钢购销的有关事宜达成如下条款。
第一条、货物名称、数量、规格、单价及金额、项目内容及要求。


单价(含13%税、运输费用)。合同期间304不锈钢单价不以304不锈钢市场单价的变动而作任何调整。
第二条、质量要求:
1、乙方所供的304不锈钢各项指标必须满足国标相关指标,否则甲方有权无条件退货,因此发生的一切损失由乙方负责,甲方不负任何责任。
2、甲方有权对乙方所供304不锈钢各项指标进行检测,不符合标准的甲方可以无条件退货,因此发生的一切损失由乙方负责,甲方不负任何责任。
3、乙方无不可抗力原因不履行本合同的各项条款、向甲方赔偿本合同总额10%的违约金,同样甲方无不可抗力原因,不履行本合同的各项条款向乙方赔偿本合同总额10%的违约金。
第三条、验收标准:
1、乙方提供的所有304不锈钢各项指标必须符合本合同质量要求。如发现乙方供货的304不锈钢部分或全部质量不符合标准、甲方有权退货,由此发生的损失由乙方单方面承担,并要求乙方赔偿合同总价10%的违约金,甲方不负任何责任。
2、甲方提出异议时间:每次到货后的10个工作日内。
第四条:运输及费用:
1、乙方承担运输货物至甲方指定地点,运输费用及货物装车费用由乙方承担,甲方不另行承担任何费用。
2、合同期内乙方运输304不锈钢发生的任何安全及其它各类事故均与甲方无关。
第四条:交货截止日期 :
2022年 月 日前乙方必须送完所有304不锈钢,如乙方没有按照合同约定时间送货完毕,甲方有权和乙方解除合同,并有权要求乙方赔偿合同总价10%的违约金。
第五条:供货及结算方式:
1、按采购人实际用量供货,2022年 月前供完。结算金额按实际供货量*单价,供货后,供货方开具发票,采购人按发票一次性付款。付款方式为:基本账户电汇或承兑汇票支付。甲方开票资料:名称:连云港市工投华体会(中国)日晒制盐有限公司;地址:连云港市灌云县灌西盐场埒南工区;电话:0518-88112823;开户行:江苏银行连云港浦中支行;账号:11560188000053276;税号:91320723684946816E。
密封报价保证金转为质量保证金,合同履行完毕2个月后未出现质量问题一次性付清。
第六条:其它事项:
1、本合同未尽事宜,经甲、乙双方协商一致,可订立补充条款。补充条款及附件均为本合同组成部分,与本合同具有同等法律效力。
2、本合同书自双方签订之日起生效,本合同一式贰份,甲乙双方各执壹份。
3、因本合同引起的或与本合同有关的任何争议,双方进行协商,协商不成的,可依法向甲方所在地人民法院起诉。
甲方:(法人或委托代理人签字): 乙方:(法人或委托代理人签字):
(盖章) (盖章)
经办人: 经办人:
六、公告期限
自本公告发布之日起8个工作日。
七、其他补充事宜
1.本次报价文件制作份数要求:
报价文件份数:正本1份,副本1份。
第二章报价人须知
报价人须知前附表


第三章 评审方法及评分细则
一、评审原则
1、报价人提交的报价文件应符合公开采购文件的规定和要求。
2、评审的目的是满足项目质量适合采购人使用要求、交付期的前提下,提高效率,优化流程,降低费用,为项目增值。
3、评审活动遵循公平、公正、科学、择优的原则。
二、评审委员会
1、评审委员会由公开采购人依法组建,负责评审活动。
2、评审委员会成员人数为5人。
3、评审委员会的成员,由公开采购人从采购领导小组成员中随机抽取产生。
三、评审程序及具体办法
评审按两阶段进行:初步评审和详细评审。
(一)初步评审(符合性审查)
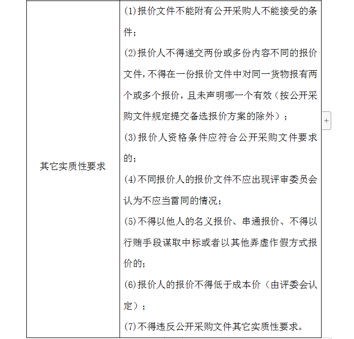
1、初步评审(符合性审查)是指评审委员会审查每个报价人及每一报价文件是否对公开采购文件提出的所有实质性要求和条件做出响应,有无显著的差异或保留。评审委员会将仅对在实质上响应公开采购文件要求的合格报价(有效)文件进行评估和比较。
2、评审委员会将根据以下标准对各报价人进行初步评审,有一项不符合要求的,作否决报价处理,不进入详细评审。


(二)详细评审
经初步评审合格的报价文件,评审委员会将根据下述评审细则对其进行详细评审及打分。本次评审采用综合评分法,满分100分,由评审委员会根据评审细则,对合格报价人的报价文件做出综合评价并量化打分,按高低依次确定报价人最终的排列名次,若出现得分相同时,由评委会确定最终排名。
四、评分细则如下:
供应商应按照采购人发布的采购文件、技术规范等要求,一次性报价(含增值税、运费等费用)。经评审小组按本企业使用要求、报价、质量、服务水平,信誉等综合评审后合理低价者为供应商。(若本次采购报价超过采购方39万元预算,甲方有权重新采购)
具体评分标准为:评标采用综合评分法:是指在报价文件能满足采购文件实质要求的供应商中,按评标要素综合评分。
1、报价(60分):最低总价为相应60分满分,总价每增加1%扣2分,产品报价精确到小数点后两位。
2、报价人业绩(10分):业绩成功案例、荣誉及认证证书,特别是本地区盐行业的使用业绩。提供2022年度与2家与采购人同行业企业签订的单项合同金额在¥5万元以上的相关业务合同2份,每提供一份得5分。
3、运输、供货方案 、运输方案的合理性,供货能力及响应采购方供货的及时性等,是否偏离常规和是否满足采购文件的要求。6分
4、信誉、企业规模、注册资金、银行资信及财务经营状况。6分
5、商务条件、服务能力及现场服务措施等。5分
6、资质、将报价文件中的资质证明文件与本采购文件规定的资质要求进行符合性比较。5分
7、样品感观(8分):好8分、良4分、差0分。
五、供应商确定:
评审委员会根据各报价人报价的最终评分,按高低次序确定报价人最终的排列名次,并按照公开采购文件中规定确定合格供应商,若出现得分相同时,由评委会确定合格供应商。
第四章报价文件格式
项目名称
项目编号
报 价 文 件
报价人:(盖单位章)
法定代表人或其委托代理人:(签字)
年 月 日
一、报价函
致:连云港市工投华体会(中国)日晒制盐有限公司
根据贵方为(项目名称)项目公开采购物及服务的报价邀请(公开采购编号),报价人代表(姓名、职务)经正式授权并代表报价人(报价人名称、地址)提交响应文件。
据此函,签字代表宣布同意如下:
1、所附报价价格表中规定的应提交和交付的货物报价价为(注明币种,并用文字和数字表示的报价总价)。
2、报价人将按公开采购文件的规定履行合同责任和义务。
3、报价人已详细审查全部公开采购文件,包括有关澄清和修改说明(如果有的话)。华体会在线完全理解并同意放弃对这方面有不明及误解的权力。
4、本报价有效期为自密封报价日起个日历日。在这期间,本响应文件将始终对我方具有约束力。如果中标,本次公开采购文件和本响应文件(含承诺书)将作为买卖合用的附件。
5、本项目完成期限/交货期为。
6、我方愿意向公开采购人提供任何与本次公开采购有关的其他资料。
7、我方愿意履行自己在响应文件中的全部承诺和责任。
8、我方愿意遵守公开采购文件中对报价者的所有规定。
9、我方完全理解《中华人民共和国公开采购报价法》第四章第四十四条之规定,并郑重承诺按此规定,不以任何形式向评审委员会成员和参与评审的有关工作人员探听对响应文件的评审和比较、中标候选人的推荐情况以及与评审有关的其他情况。
10、我方完全理解公开采购人有保留在授标之前任何时候接受或拒绝任何报价,以及宣布公开采购程序无效或拒绝所有报价的权力。我方完全理解公开采购人无向未中标人解释未中标理由的义务。
11、在规定的密封报价时间后,我方如在报价有效期内撤回报价,将无条件同意贵方没收报价保证金。
12、我方承诺,与公开采购人聘请的为此项目提供咨询服务的公司及任何附属机构均无关联,我方不是公开采购人的附属机构。
13、报价人同意提供按照贵方可能要求的与其报价有关的一切数据或资料,完全理解贵方不一定接受最低价的报价或收到的任何报价。
14、如果我方中标,在与公开采购人签订合同前,将提供银行基本账户开户许可证复印件。
15、其他说明:
16、与本报价有关的一切正式往来信函请寄:
地址传真
电话电子函件
报价人代表(签字)
报价人名称
公章
日期
二、授权委托书
法定代表人授权委托书
连云港市工投华体会(中国)日晒制盐有限公司:
兹授权______同志(称为法人授权代表)为我单位参加贵单位组织的_______________项目公开采购活动的报价代表人,全权代表我单位处理在该项目公开采购活动中的报价、签订合同、履行合同、验收等一切事宜的合法代理人。授权期限从_____年___月___日(该项目开始)起至_____年___月____日(该项目结束)止。
我单位对法人授权代表的签名负全部责任。
法人授权代表凭本人身份证复印件且加盖授权单位公章办理授权事项。
法人授权代表无转委权。
特此授权。
法人授权代表签字:
授权单位法人代表签字:
授权单位全称(公章)
年月日
三、密封报价一览表
公开采购编号:金额单位:人民币

报价人名称:
报价人公章:
授权代表(签字):
日期:
注意:
1、密封报价一览表除了装订在报价文件中以外,还需要提供单独密封的密封报价一览表一份;
2、报价报价应包括公开采购文件所规定的公开采购范围的全部内容。
3、各报价人根据自行报价标段进行分别报价。
四、分项报价表
金额单位:人民币

五、资格审查资料
按公开采购文件第一章合格的报价人规定提供资料,否则将会被作否决报价处理。
六、其他材料
(各报价人需补充的其他材料)
格式二:
投 标 承 诺 书
连云港市工投华体会(中国)日晒制盐有限公司:
1.按照招报价公告要求,经我单位认真研究公开采购公告、合同条款、技术指标等有关要求。我方愿按上述合同条款、技术要求进行报价。我方完全接受本次公开采购的所有要求,并承诺在成交后履行我方的全部义务。
2.我方中标后,保证在规定的时间内与公开采购人签订合同。
3.本项目负责人为_____ 身份证号为______________。
4.我方郑重承诺:所提供的公开采购文件内容真实有效。
5.除非另外达成协议并生效,否则,本公开采购文件将构成约束双方合同的组成部分。
报价单位(公章或签字):
年月 日